11月4日,蔬菜所番茄茄子研究团队在茄子泛基因组构建、驯化历史解析及农艺性状基因挖掘方面取得进展,论文“Graph pangenome advances genetic discoveries and the improvement of eggplant”(图形泛基因组推动茄子遗传发现与改良)发表在中国科技期刊卓越行动计划领军期刊Horticulture Research(中科院一区Top,五年影响因子:9.1)。论文由蔬菜所余楚英高级农艺师、李韦柳副研究员为共同第一作者,王益奎研究员为通讯作者,研究获广西重点研发计划、国家自然科学基金等项目联合资助。

一、构建亚洲代表性泛基因组,覆盖完整遗传多样性
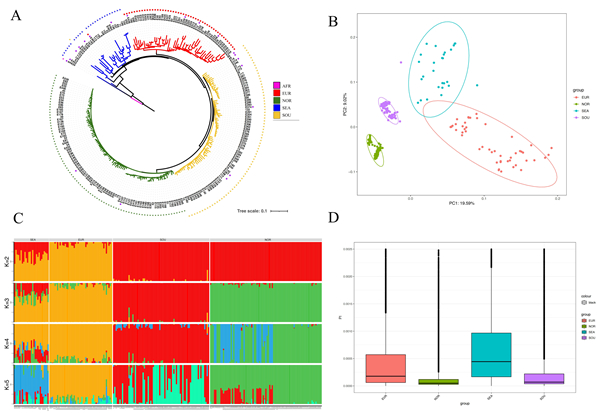
以栽培茄子“Gui5”为参考,整合非洲野生茄子“Y11”“Gui”“SME”等3个染色体水平基因组以及22份全球代表性种质重测序数据,构建出1.58 Gb茄子泛基因组(含84599个蛋白编码基因)。该组新增463.94 Mb非参考序列(占比27.65%),其中核心基因占38.3%(主导基础代谢),可缺失基因占46.9%,特有基因占14.9%。对特有基因的分析显示,非洲野生茄子和中国北方栽培茄子的特有基因数分别为1362个和1536个,显著高于中国南方(80个)、东南亚(118个)和欧洲(61个)区域茄子,这可能与驯化环境及人工选择相关。研究还发现,存在/缺失变异(PAV)基因与茄子抗逆性高度相关,为抗逆育种提供基因资源。

二、解析驯化历程,明确中国茄子演化地位
基于238份全球种质(含162份中国栽培种)重测序数据,明确茄子起源于非洲,在东南亚完成首次驯化(该地区材料显示出更高的核苷酸多样性及更早的分化时间,支持其作为主要驯化中心和遗传多样性中心的地位),后向欧洲、中国扩散并独立二次驯化。中国茄子分化为南、北两大群体,呈“独立演化”特征,其遗传多样性低于东南亚及欧洲种质,体现人工选择的影响。

三、挖掘农艺性状基因,助力精准育种
研究对235份茄子10个农艺性状2年的表型数据进行全基因组关联分析(GWAS),鉴定出了946个关联SNP位点及9605个候选基因。泛基因组特有的3个串联基因关联5个产量性状,其中玉米素生物合成基因通过调节昼夜节律、细胞分化等影响果实大小与果面形态,为高产与外观品质协同改良提供靶点。

蔬菜所 余楚英供稿/供图
一审一校:王日升
二审二校:薛臣艺
三审三校:陆炳强


